Loop Bench
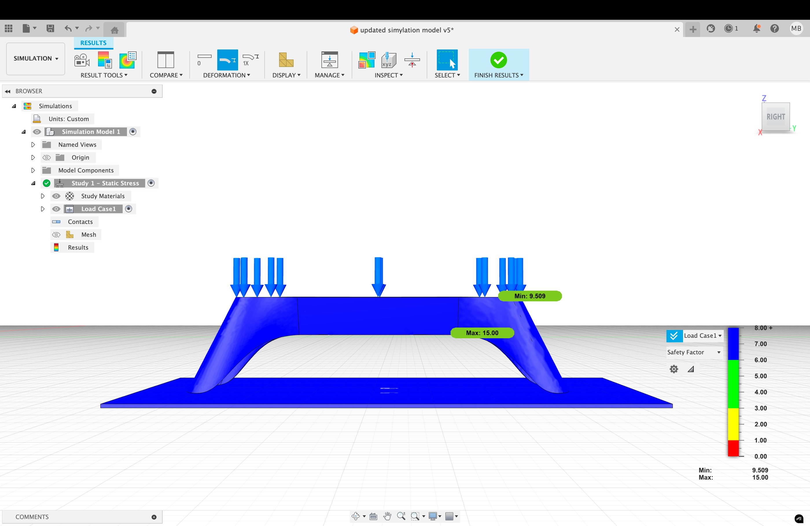
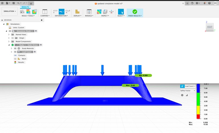
The Loop Bench combines innovation with refined design. Its sculptural carbon fibre base highlights precision, strength, and modern engineering, while the wooden seat introduces a natural warmth that enhances comfort. This balance between advanced materials and traditional craftsmanship makes the bench both functional and elegant. Designed for contemporary spaces, the Loop Bench provides a comfortable place to pause while serving as a sophisticated design element.












Ideation Process
Material Study and Experimentation





Carbon fiber is a general word to represent a group of fibers determined as fibrous substances with a carbon extent of over 90%. These fibers exist in three crystalline types of diamond, fullerene, and graphite. Here, it is focused on the graphitic type where the spatial arrangement of carbon atoms are hexagonal . In carbon fiber literature, the term “graphite” is inappropriately used . Although carbon fibers comprise about 95% carbon and are carbonized at 1800–2700°F, graphite fibers have about 99% carbon and first are carbonized then graphitized at temperatures between 3600°F and 5500°F. In the graphitic configuration, carbon is greatly anisotropic and has a theoretical Young modulus of 1,000 GPa in the layer plane, however, it is about 35 GPa along the c-axis . Carbon fibers possess various density values within the range of 1.6–2.20 g cm−3 based on the processing circumstances.






Carbon fibre Weave types
Satin Weave
Twill weave
Plain Weave








3D printed pre-form of the base ( 1 : 10 )
Flanging for mould making
Gel coat for Fiber glass mould
Moulded piece in carbon Fibre ( 1 : 10 )
3D printed Final Scaled model (1:5)
Step 1: Know the Area to Cover
Measure the surface area of your mold (in square meters or square feet).
Assume, say your mold area is: Area = 1 m²
Step 2: Choose the Carbon Fiber Fabric
Select the GSM (grams per square meter) of the fabric.
Common types: 200 gsm, 300 gsm, 400 gsm
If you want to use 2 layers of 200 gsm fabric:
Fabric weight = 200gsm × 2 layers = 400 g/m²
Fabric weight=200gsm×2layers=400g/m²
For 1 m² area: Total carbon fiber = 400 grams
Step 3: Calculate Resin Amount
Resin-to-fiber ratio is generally 1:1 to 1.2:1 by weight for hand layup.
(Use 1.2:1 if you’re new or want to ensure complete wet-out)
So: Resin needed = 400 × 1.2 = 480 grams (mixed)
Resin needed=400×1.2=480grams (mixed)
Step 4: Calculate Resin-Hardener Ratio
Check the manufacturer’s mix ratio provided on the product you buy.
For example: 100:30 (resin:hardener)
To calculate:
Total mix = 480g Resin
Resin = (100/130) X 480 = 369.2 grams
Hardner = 480 - 369.2 = 110.8 grams
Crafted in carbon fiber, the bench becomes an unobtrusive part of the space, quietly merging with its surroundings while adding a layer of refinement through its sculptural simplicity.
The form of the bench follows a continuous, fluid contour that invites the eye to travel effortlessly along its surface, creating a sense of visual harmony and balance.



